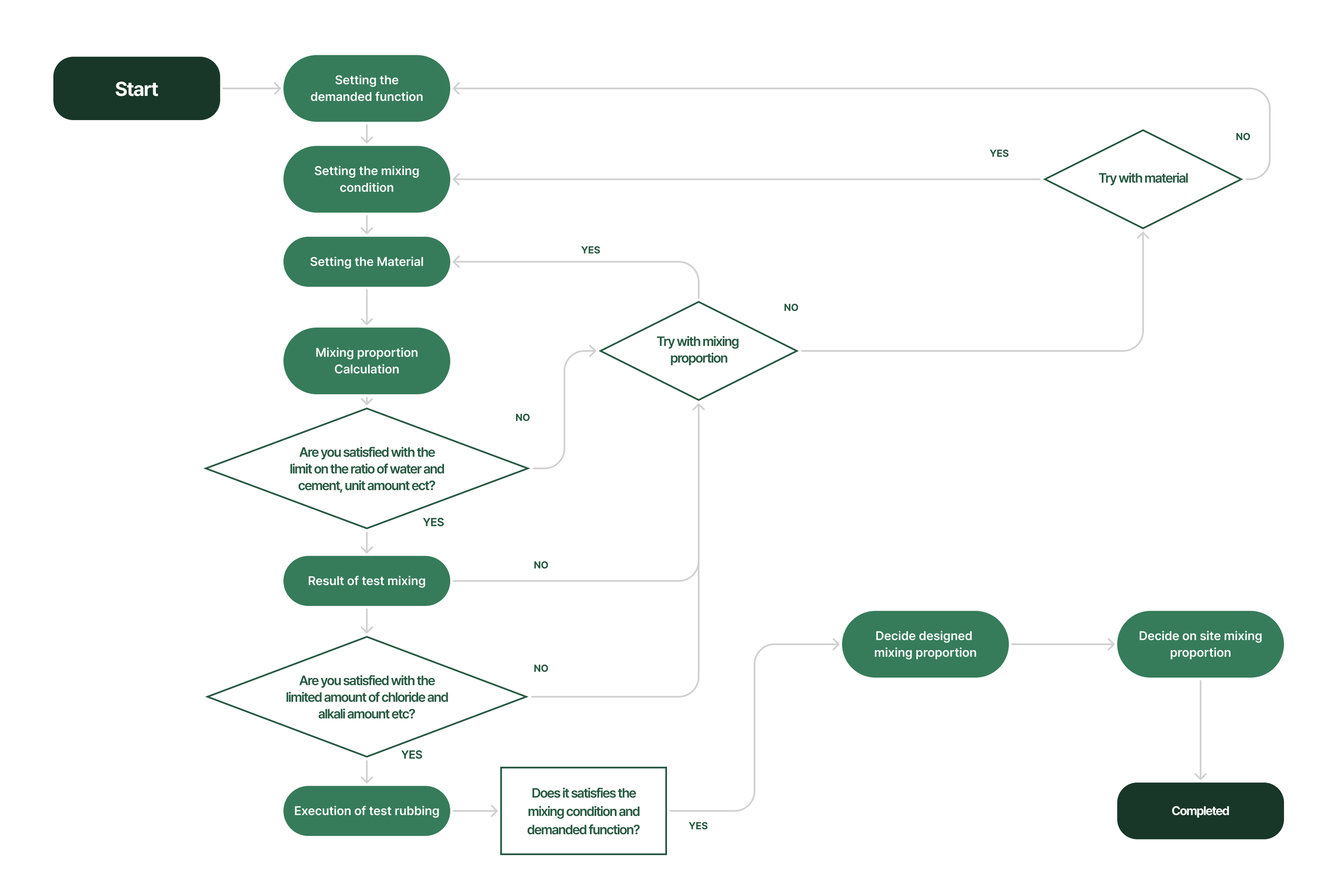
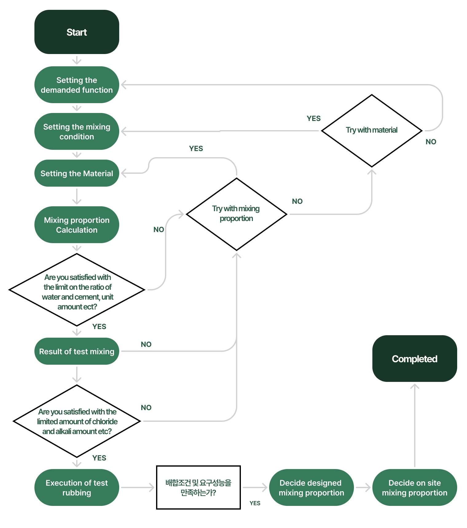
Product Production Process
Our Production Process
-

Stage 1: Sourcing Raw Materials
We begin by sourcing high-quality raw materials from quarries and construction sites.
-

Stage 2: Processing at Crushing Plant
The raw materials are processed at our advanced urban crushing plant near Seoul, transforming them into top-grade construction aggregates.
-

Stage 3: Cleaning and Washing Aggregates
The aggregates undergo thorough cleaning and washing to ensure purity and the highest quality.
-

Stage 4: Indoor Storage
Once prepared, the aggregates are stored in our indoor facility to maintain their pristine condition.
-

Stage 5: Batching Plant Operations
The aggregates are transported to our batching plant, where they are precisely measured and mixed with cement, water and special chemical admixtures.
-

Stage 6: Batch Preparation
Each concrete batch is meticulously prepared, totaling 6 cubic meters per batch.
-

Stage 7: Delivery
The ready concrete is then delivered to various construction sites, primed for use in building and infrastructure projects.
Product Production Process